B2B 銷售突破白皮書
為什麼你的業務員成交率低?因為他們根本不知道要學 SPIN 和 MEDDIC。

你是否遇過這些困擾?
⭐ 業務員每天很認真跑客戶,但成交率就是上不去
⭐ 遇到客戶就急著介紹產品,結果客戶根本不感興趣
⭐ 不知道該問什麼問題,只會問「考慮得怎麼樣」
⭐ 主管想教銷售技巧,但不知道從何教起
問題不是業務員不夠努力,而是他們根本不知道「頂尖銷售高手用的是完全不同的方法」。
點擊按鈕,免費下載
《B2B 銷售突破白皮書》
在 B2B 市場競爭白熱化的今天,台灣企業已站在全新的轉型關口。市場競爭加劇、客戶決策更加理性,共同將「專業化銷售」從少數精英的「技能優勢」,變成了所有業務團隊必須掌握的「生存技能」。
對企業而言,業績成長的唯一路徑就是提升銷售轉化率,讓每一次客戶對話都創造價值。究其根本,除了常見的產品同質化、價格競爭以外,對企業能否突破業績瓶頸起到決定性因素的,是業務員根本不知道有 SPIN、MEDDIC 這些被全球頂尖企業驗證過的銷售方法論。
80% 的業務員還在用「自己摸索」的方式做銷售,而頂尖 20% 早就在用科學的方法論。 這就是為什麼有些人永遠業績第一,有些人永遠墊底。
基於此,SalesProve 推出了《B2B 銷售突破白皮書》,從 SPIN 和 MEDDIC 兩大頂尖銷售方法論入手,全方位解讀台灣 B2B 企業當前在銷售培訓方面的難點與 AI 解決方案。


一、為什麼 80% 的 B2B 銷售都在做無用功
台灣 B2B 企業銷售業績低迷的首要原因,往往源於對「專業銷售」這一底層邏輯的缺失。以為只要產品好、價格優就能成交,是最大的認知陷阱。要實現真正的業績突破,必須首先讓團隊知道:原來銷售是有方法的,而且這些方法已經被全球頂尖企業驗證了幾十年。
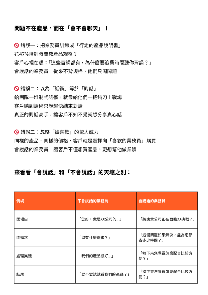
1. 殘酷真相:你的業務員不會問問題,正在悄悄趕走客戶
在傳統銷售模式中,業務員往往採用「產品導向」的溝通方式:
*一見面就開始講產品有多好
*客戶問價格,就拼命強調 CP 值
*客戶說「我再考慮看看」,就一直追問「考慮得怎麼樣」
*完全不知道該問什麼問題,只會等客戶開口
這種方式的問題在於:客戶根本不在乎你的產品,他們只在乎自己的問題能不能被解決。 如果你不會問問題,就永遠不知道客戶真正的痛點在哪裡,更不可能成交。
而頂尖銷售高手用的是完全不同的方法——SPIN 銷售法和 MEDDIC 方法論。 他們知道:
*要先問背景問題(S)了解現況
*再問難點問題(P)挖掘痛點
*用暗示問題(I)放大問題嚴重性
*最後用需求效益問題(N)讓客戶想像解決後的美好
這就是為什麼同樣的產品、同樣的價格,有些人能成交,有些人不能。差別不在於產品,而在於方法。
2. 學習方式的革命:從「不知道要學」到「邊做邊學」
過去,企業面臨的最大挑戰是:
老闆和主管自己也不知道 SPIN、MEDDIC 是什麼
即使知道,也不知道如何教給團隊
業務員更是從來沒聽過這些方法論
大家都在用「自己摸索」的方式做銷售
SalesProve 要解決的第一個問題就是:讓每個業務員都知道「原來銷售可以這樣做」。 而且不是透過傳統的課堂培訓,而是在每一次真實的客戶對話中:
AI 即時提醒:這個時候該問 SPIN 的哪類問題了
AI 即時回饋:你剛才這個問題問得很好/可以改進
AI 即時推薦:看看高手遇到類似情況是怎麼做的
這種「邊做邊學」的方式,讓業務員在實戰中自然而然地掌握方法論,而不需要花時間去上課、背理論。
3. 「傳統培訓」與「AI 驅動培訓」成效差7倍
為了更清晰地理解上述痛點的根源,我們可以將傳統的、割裂的培訓方式與現代一體化的 AI 培訓體系進行對比。
通過對比不難發現,傳統培訓方式的種種弊病,根源在於「不知道該學什麼」和「學了也不知道怎麼用」的雙重困境。
要真正破解銷售培訓的困境,企業必須進行系統性的變革,打造一個能夠在實戰中教學、提供即時指導、持續優化的 AI 培訓體系。這正是 SalesProve 的核心價值所在。
二、這本白皮書會告訴你什麼
第一章:為什麼 80% 的 B2B 銷售都在做無用功
- 揭露 B2B 銷售的殘酷真相:為什麼努力工作≠業績成長
- ⭐ 你的業務員不會說話,正在悄悄趕走客戶!看懂這些致命錯誤
第二章:頂尖銷售都在用的二套武器
- ⭐ SPIN 銷售法:如何透過提問,讓客戶自己說服自己
- ⭐ MEDDIC 方法論:B2B 大單必備的成交框架
- ⭐ 為什麼掌握這兩套方法,你的成交率能提升 50% 以上
第三章:SalesProve 計分卡——讓 SPIN 和 MEDDIC 真正落地執行
- ⭐ 為什麼大部分業務員從來沒聽過 SPIN/MEDDIC?因為沒有工具讓他們「邊做邊學」
- ⭐ SalesProve 如何用 AI 在每次對話中教會你銷售方法論
- 業務評分標準設定實戰指南:從理論到執行的完整路徑
- ⭐ 不用上課、不用死背,直接在工作中成為銷售高手
三、為什麼說「學 SPIN/MEDDIC 最好的方式就是用 SalesProve」
傳統學習方式的問題: ❌ 根本不知道有這些方法論
❌ 就算去上課,回來也不知道怎麼用
❌ 沒人給即時回饋,錯誤一直重複
❌ 新人要花 3-6 個月摸索才上手
SalesProve 的革命性做法: ✅ ⭐ 在實戰中教學:不需要先學理論,AI 在每次對話中即時指導
✅ ⭐ 即時回饋:每次對話結束,立刻告訴你做對了什麼、哪裡要改進
✅ ⭐ 高分案例隨時看:自動儲存頂尖業務員的對話,隨時學習最佳實踐
✅ ⭐ 個人化指導:針對你的弱點,推薦最相關的改善方法
「不是先學會理論再去用,而是在用的過程中,AI 幫你學會。讓每個業務員都知道:原來銷售可以這樣做。」
這本白皮書適合誰?
✓ 業務主管 / 銷售總監:想提升團隊整體戰力,縮短新人培訓週期
✓ 企業老闆:希望用科學方法管理業務團隊,讓業績可預測、可複製
✓ 資深業務員:想突破瓶頸,學習頂尖銷售的成交心法
✓ 新進業務:想快速上手,不用再土法煉鋼慢慢摸索

